固原 [切换城市]

固原站

固原主持人培训学校需要学习多久缘的来临

更新时间:2020/8/18 9:01:40信息编号:2056-1189316
所属分类:
教育培训 职业培训 
所在区域:
固原 原州
详细地址:
杭州市拱墅区莫干山路1418号-5号 互动V谷,电话 13456818279
联 系 人:
小智老师
电  话:
13456818279
联系QQ:
联系QQ 2592885563
收录查询: 百度 搜狗 360   分享更易传播
小生活网提醒您:1、在办理服务前请确认对方资质, 夸大的宣传和承诺不要轻信!2.任何要求预付定金、汇款至个人银行账户等方式均存在风险,谨防上当受骗!
详细介绍
 
 
 气息活,指根据感情的需要,气息位置深浅、气息量大小、气息运动速度快慢能够有
变化,而且变化灵活小百姓网www.xbaixing.com。气息达到活的程度必须有气息的深通、匀做基础,而且要通过
大量情感色彩丰富、状态多样的句段、古诗词现代诗、散文等材料的练才能做到。
不过,这个活的要求有不同的层次,不同的水平,不必望而生畏。这里介绍一个简单的
练可以帮助我们体会气息多少长短的不同控制欢迎www.xbaixing.com


或哀怜,或哀告在表达种种不同定位的感情色彩和态度分量时,其语势,即有声语言的
走向和态势肯定是有区别的,有的气足声重,有的气弱声沉,有的气提声促,有的气沉
声涩,有的气抖声颤语气,是有声语言表达的一个十分重要的技巧,其实,语气除了语
句中的感情色彩和分量,语流中反映出来的并列、递进、转折、因果、总括、主次等
逻辑关系,
 
 
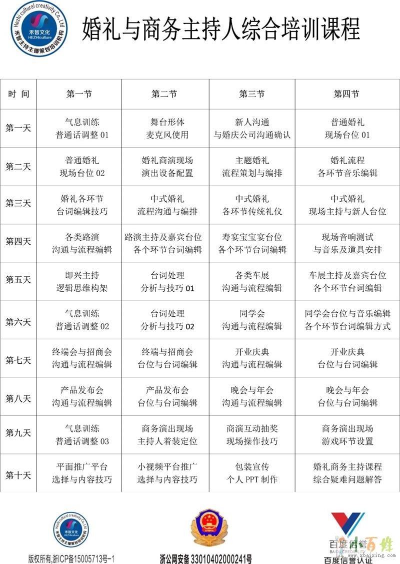
婚礼主持人培训与商务主持人培训综合课程
每期开课时间:每个月01号;
开班人数:6--8人/班;
培训教材:普通话培训测试指南、教师自编教材;
培训课时:70课时(理论课时40个与自习实践演练课时30个);
授课方式:科班理论教学+真实现场演练+演出音响等;
培训内容:气息 发音  普通话调整 台词方法   即兴主持逻辑思维构架(突发问题
处理  现场氛围互动 现场游戏  现场受众素材扑捉与渲染 即兴主持) 规定情境主
持包括:婚礼类主持(普通婚礼,主题婚礼,中式婚礼的相关主持,以及主持方
面的策划,每个环节台词编辑方法,每个环节的音乐选择,每个环节主持台位,
每个环节新人彩排,以及主持人自我包装等等。)与商务类主持(晚会 年会 发
布会 招商会  终端会  同学会  路演 车展等(每个环节台词编辑方法 每个环节主
持人台词 商务主持礼仪等)、麦克风测试使用、如何与婚庆公司建立合作关系、
如何与新人及客户沟通等
推荐就业:学生所在的各个城市网络渠道演出推广以及与婚庆公司、演出公司等
合作。
 
 
 
婚礼主持人培训课程
每期开课时间:每个月01号;
开班人数:6--8人/班;
培训教材:教师等自编教材(短期);
培训课时:39课时(理论课时24个与实践演练课时15个);
授课方式:科班理论教学+真实现场演练+演出音响等;
课程内容:气息发音,即兴主持逻辑思维构架(这个解决是现场突发问题处理,
现场氛围互
动,现场游戏,现场受众素材扑捉及渲染,以及现场即兴主持欢迎www.xbaixing.com。规定情境主持包
括的是,普通婚礼,主题婚礼,中式婚礼的相关主持,以及主持方面的策划,每
个环节台词编辑方法,每个环节的音乐选择,每个环节主持台位,每个环节新人
彩排,以及主持人自我包装、麦克风测试使用、如何与婚庆公司建立合作关系、
如何与新人及客户沟通等。
推荐就业:学生所在的各个城市网络渠道演出推广以及与婚庆公司、演出公司等
合作。
 
 



禾智培训地址:杭州市拱墅区莫干山路1418-5号 1幢  3020—3023
我很快就逃离了世俗和庸俗的眼睛,一个人躲了起来小_百_姓_网。小心地将矿包在一个贴身的口袋里,然后展开被岩切割的手掌,看着红色血液的血液弄脏你的手掌。我真的很想她能和我一起来到这个陨坑,一起阅读这一系列的教科书。然而,毕竟,她没有答应我,跟我一起去www.xbaixing.com小百姓网。这是我心中的!在这条路上,虽然我心里很疯狂,但她并不同意和我一起上路。原因,但我仍然详情描述,沧州河间婚宴主持人培训一般学习多久愿事业是芬芳的,江门蓬江区选择哪个网络主播培训学校从容源于准备,乐山峨边婚庆3dmax设计学校咨询方式有哪些保佑你财源滚滚,运城河津招商会主持人培训机构哪家学费优惠带你人生的意义
温馨提示:固原主持人培训学校需要学习多久缘的来临”由用户自行发布,信息内容的真实性、准确性和合法性由发布人负责。虽然部分网友认证了账号,但是并不代表没有风险。小生活网不提供任何保证不参与交易,亦不承担任何法律责任。
固原职业培训全部地区
原州职业培训西吉职业培训隆德职业培训泾源职业培训彭阳职业培训
固原职业培训热门城市
北京职业培训上海职业培训深圳职业培训广州职业培训成都职业培训天津职业培训苏州职业培训杭州职业培训武汉职业培训郑州职业培训南京职业培训济南职业培训青岛职业培训重庆职业培训西安职业培训宁波职业培训石家庄职业培训沈阳职业培训厦门职业培训长沙职业培训
固原职业培训周边城市
银川职业培训石嘴山职业培训吴忠职业培训固原职业培训中卫职业培训
固原职业培训周边服务
固原职业培训固原婴幼儿教育固原企业管理/MBA固原其他培训固原中小学教育固原移民固原电脑培训固原设计培训固原家教固原留学固原学历教育固原外语培训固原文体培训
全国职业培训最新信息
江门报考建筑八大员监理证培训物业经理项目经理物业师管理员考试南平考监理工程师保洁员保安物业经理项目经理物业师管理员培训乌兰察布报考物业经理物业师管理员AAA信用单位证八大员监理证培训南阳保安保洁建筑八大员监理工程师电梯物业经理项目经理考试报名关于西安市中高级工程师职称评审的途径工程师职称申请所需条件佛山市低压电工证考试培训狮山报名点2019年咸阳电工考试培训报名全国联网国网查询真实可靠 贵港报考物业经理物业师管理员房地产经纪人电梯叉车装载机挖掘机证呼伦贝尔AAA信用证保洁证物业经理项目经理物业师管理员八大员考试